Ready to use actor pushing blueprint for the Third Person Template.
准备为第三人称模板使用actor推送蓝图。
Pushable Actor does not support – Physics based movement – Mobile device input – Elevator movement – Does not conform to inclines
• Number of blueprints: 5
• Intended platform: Desktop / Xbox / PlayStation
• Platforms tested: Windows
Asset List:
• 5 Blueprint actors
o Push Actor Blueprint
o Push Actor Increment Blueprint
o Push Character Component
o Push Character Blueprint
o Push Character Animation Blueprint
• 12 Pushing animations – 3 for each direction of various speeds
• 3 Idle animations
• 8 Diagonal Pushing Animations – 2 for each direction of various speeds
• 3 Shoulder Pushing Animations for low objects – 2 for movement & 1 idle
• 4 User Interface Textures – Keyboard and console icon
Push Character:
• Supports Third Person Characters
• Minimal content created within the character blueprint for easy merging
• Allows use of either the character or push actor camera during use
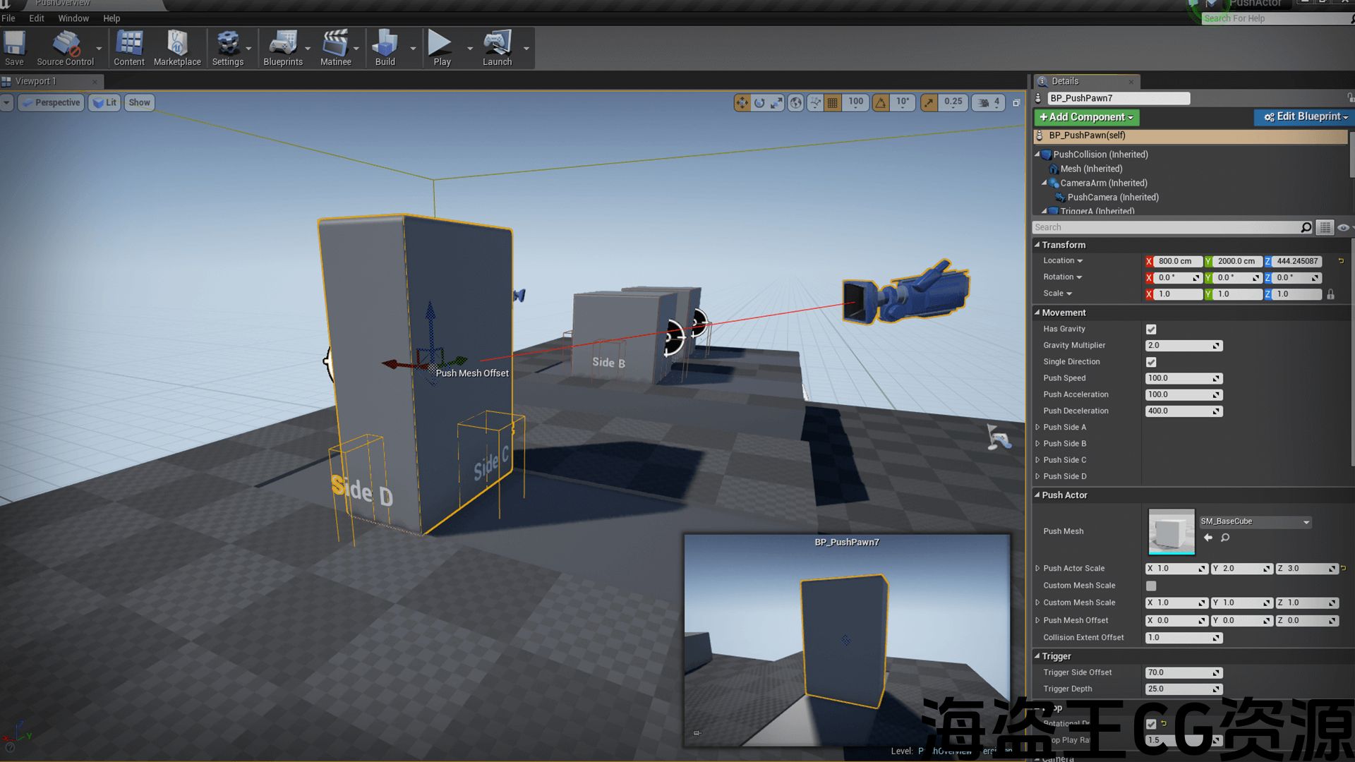
Push Actor:
• Push actor that supports easy sub-actor creation and modification
• Full in-depth customization per push instance
• Swap out the push mesh with a custom static mesh of any size
Animations:
• Number of animations: 26
• Animation types: In-place
• Maya LT source files included
• Idle animation and 2 variations to break up long pauses
• Completed animation blueprint for the Third Person Template
Pushable Actor不支持-基于物理的运动-移动设备输入-电梯运动-不符合倾斜
*蓝图数目:5
*预期平台:桌面/Xbox/PlayStation
*测试平台:Windows
资产清单:
•5个蓝图演员
o推动演员蓝图
o推送Actor增量蓝图
o推字符组件
o推送角色蓝图
o推送角色动画蓝图
*12个推动动画-3个不同速度的每个方向
*3个空闲动画
*8个对角线推动动画-2个不同速度的每个方向
*3个低位物体的推肩动画–2个运动和1个空闲
•4用户界面纹理-键盘和控制台图标
推字符:
*支持第三人称字符
*在角色蓝图中创建的最小内容,便于合并
*允许在使用过程中使用角色或推动演员相机
推动演员:
*推送actor,支持简单的子actor创建和修改
•每个推送实例的全面深入定制
*将推送网格与任意大小的自定义静态网格交换
动画:
*动画数量:26
*动画类型:就地
*包括Maya LT源文件
*空闲动画和2种变体来打破长时间的暂停
*已完成的第三人称模板动画蓝图




Video Overview: youtube.com/watch?v=HCiDp6YuFFA&feature=youtu.be
Animation Overview: youtube.com/watch?v=8Qnd9U9UWWc
Demo Project: https://drive.google.com/file/d/1nWPn6g3-HdayM_93ijUe07U6BfdWrwGY/view?usp=sharing
Migration Instructions: https://drive.google.com/file/d/1oMGqJfOyVTI50bNUXQ3GF0KMDlcXJmEf/view?usp=sharing
Change up game play by using this fully configurable push actor. Customize each individual push actor as desired including push speed, mesh, gravity, camera angles, and many additional features. Made entirely in blueprint to allow easy customization and creation of sub-classes.
This push actor supports movement in all directions with directional movement animations and idle animations. It also supports the use of Unreal Engine’s IK system to closely match the hands to custom meshes.
短片概览: youtube.com/watch?v=HCiDp6YuFFA&feature=youtu.be
动画概览: youtube.com/watch?v=8Qnd9U9UWWc
示范项目: https://drive.google.com/file/d/1nWPn6g3-HdayM_93ijUe07U6BfdWrwGY/view?usp=sharing
迁移说明: https://drive.google.com/file/d/1oMGqJfOyVTI50bNUXQ3GF0KMDlcXJmEf/view?usp=sharing
通过使用这个完全可配置的push actor来改变游戏玩法。 根据需要自定义每个单独的推送actor,包括推送速度、网格、重力、摄像机角度和许多附加功能。 完全在蓝图中制作,允许轻松自定义和创建子类。
此push actor通过定向移动动画和空闲动画支持所有方向的移动。 它还支持使用虚幻引擎的IK系统将手与自定义网格体紧密匹配。

评论(0)